- Sustainable Development
- Letter from the Chairman
- Sustainable Highlights
- Sustainable Operation
- Corporate Governance
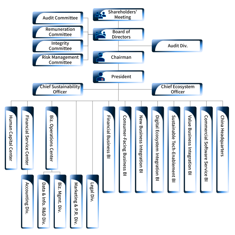
Corporate Governance Structure
GRI 2-13, 2-15, 2-23
The Board of Directors, as the highest governance body, is responsible for supervising SYSTEX’s operation and the implementation of policies. The Board of Directors has established the Audit Committee, Remuneration Committee, Integrity Committee and Risk Management Committee according to their responsibility. The Audit Division conducts different internal audits on a daily basis and reports the audit results to the Board of Directors. With these organizations mutual supervision, the Board can function more efficiently.
Organizational Governance Structure
Valid date: January 1, 2026

Note:
Where the Chairman of the Board of Directors and the President (or equivalent highest-level executive) of a company are the same individual, spouses, or first-degree relatives, the rationale, reasonableness, necessity, and corresponding measures are as follows:
To enhance operational efficiency and strengthen the execution of strategic decisions, the Chairman concurrently serves as the General Manager (President). This dual role facilitates seamless communication and alignment between management and the Board of Directors. The Chairman maintains close and regular dialogue with board members regarding the company’s operational status and strategic planning, thereby reinforcing corporate governance practices. Measures adopted in response:
(1)The current four independent directors are specialized financial and accounting affairs, leadership, operation, investing management respectively, possess academic and industrial knowledge and international market perspective, and can effectively perform their supervisory functions.
(2)More than half of the directors of the company do not concurrently serve as employees or managers.
(3)The audit committee and remuneration committee of the company are composed of three independent directors. Independent directors can fully discuss and put forward suggestions in each functional committee for the reference of the board of directors to implement corporate governance.
